佛教圖書館館訊第 三十二期 91年12月

ontology應用於知識組織之初探

世新大學資訊傳播學系助理教授 阮明淑

飛資得資訊有限公司知識資源中心知識長 溫達茂

【摘要】:本文由圖書資訊研究角度,探討傳統知識組織工具──分類表、索引典及新近發展的ontology等,在構築其知識系統時,對概念處理深度與概念關係表達方式之異同,及ontology將來應用於知識資源組織之可能成效。

關鍵詞:ontology;知識組織(knowledge organization);關係(relationship)

 

一、知識組織是什麼?

  知識組織的理論是建立在知識單元-概念的基礎上,知識是以知識單元(即概念)及許多語詞或句子的可能組合來表達,換句話說,知識組織是將無序或分散的特定知識,根據一定的原則與方法,使之有序、集中、定址,以方便知識的提供、利用和傳播。知識組織可依加工對象不同區分主觀知識組織和客觀知識組織,客觀知識組織為圖書資訊相關領域的研究重點,而主觀知識組織在人的頭腦中進行,屬人體知識加工即認知心理學研究範圍,而認知心理學之研究可作為人工智能系統之發展基礎(註1)。知識組織這個詞彙最早是1929年由英國分類學家布利斯提出。國際知識組織學會(ISKO)1989年於德國法蘭克福成立,除了進行多次與知識組織相關議題研討外,並於1993年將國際分類法雜誌(IC)改名為知識組織(KO),並發表一系列與知識組織有關的論文,該知識組織論文的研究強調文獻評論、知識組織的理論基礎、語言與術語的知識表示及知識組織環境(註2)。所有知識組織並不是都藉助文獻來進行,在科學知識組織系統中除了所謂的科學文獻組織系統(等級分類系統、分面分類系統、索引典系統)及學科體系知識組織系統(教科書、百科全書、綜述、述評,評鑑知識組織系統)外,另有科學術語知識組織系統,人工智能的知識組織系統,模擬空間的知識組織系統(註3)。Hodge(2000)則依知識組織資源/系統的構造和複雜度等特徵和術語的關係及其歷史性功能將電子圖書館的知識組織資源/系統分為:1. 術語集(Term lists)包含:權威檔(authority files)﹔定義辭典(glossaries)﹔地名辭典(gazetteers)﹔字典(dictionaries)。2. 分類系統(classification and categorization)包含:標題表(subject headings)﹔分類表(classification schemes; taxonomies and categorization schemes)。3. 關係詞群(Relationship groups)包括:索引典(thesauri)﹔語義網絡(semantic networks)和本體知識表(ontologies)(註4)。作者認為構築知識系統即為知識組織,而利用知識組織產品來帶出知識資源即為知識資源組織。

二、知識組織系統與概念及概念間之關係

  概念是知識的基本單位也是思維的最小單位。一概念(concept)是元目(entities)之類貯存於記憶內的心靈表徵,此元目涵蓋我們所知的、知覺到的或被斷定存在或被想像到的對象/事態/事件。而範疇則是個體或個體在心靈上的分組歸屬,人類有許多種不同方式/方法將所見對象與資訊加以分類,劃分為多種不同的類(classes)或範疇(categories)。範疇化(categories)是對一混淆的、連續的資訊連續體(information continuum)賦予一個秩序(order),即在某一方式/方法下,我們將資訊連續體劃分為很多類/範疇,同一類/範疇的元素,彼此有相同的quality或屬性(attributes)。範疇化是藉共有屬性來定義的,即具有相同屬性的元目歸屬同一範疇/類(在知覺對象(perceptual objects)方面,常以類同的功能、用法或相似的外表(表層)為基礎進行範疇化)(註5)。因此,概念與範疇是有區別的但常被誤認為是相同的。Dahlberg(1981)指出概念是由指示物(referent,代表任何物質或非物質物體、活動、特性、空間、主題及事件)、術語(term,指示物外在溝通形式)和特徵(characteristics,指示物結構的一種陳述)三者構成,詞是概念的外部形式(註6)。張琪玉(1997)指出概念能揭示事物的本質屬性及各種事物間的區別,並認為概念、文獻內容及資訊檢索語言間形成一種語義關係(註7)。概念是知識單元,是結合所指事物和語言符號來描述它,所以,語言符號是概念的名,概念是語言符號的意義,所指、語言符號和概念三者間關係常以語義三角來描述(註8)。即概念是語詞的思想內容,語詞是概念的語言表達形式。所有的知識系統都必須由不同概念系統建構,詞彙可說是知識投射的基本單位(註9)。每一詞彙(term)都可以二種方式來看,首先是指示(indicating)或指稱(referring)對象所具有的一些性質,其次為此term所指稱的事物/元目稱為此term的範程(extension,外延),而此term之界定性質(defining properties)稱為此term之內涵(intension,comprehension)。一概念的核心(core)是此概念之定義或本質性質(essential properties,基本屬性)所組成,概念的特色(features,特徵),都是事物/元目在知覺上可察覺識別性質或層相(aspects)這成份的部分,用以比較、說明事物/元目間的差異性和相似性。即任一概念之知識是構成此概念的所有特色所組成。而一個概念關係(conceptual relation)是顯示一概念的部分或特色如何聯繫,這種關係可以是空間的(spatial),時序的(temporal),因果的(causal),功能的(functions)或由理論導出的(theory-derived)。一個範疇/概念之界定性質(defining features)為其本質層相,示性特色(characteristic features)只是其偶然層相。如鳥的特色有:溫體(warm blood)、卵生(egg-laying)、原始脊椎動物(father vertebra)、前肢進化為前翅(with forelimbs modified to form wings)等,故「有翅膀」、「有羽毛」是鳥的界定特色,但「能飛」只是鳥的示性特色(註10)。

  若依概念間的相似性,可把概念的邏輯關係(logical relations)分有

1. 同一關係:柚-文旦

2. 屬種關係:汽車-交通工具

3. 交叉關係:作家-教授>

4. 全異關係:玉米-番茄

5. 否定關係:金屬-非金屬

根據代表概念的個體在空間或時間上的連接性分為:

1. 空間上的整體-部分關係:汽車-底盤,引擎…

2. 時間上的連續關係:如生物個體的發育過程…

  以上二種稱概念的本體關係,通過邏輯關係或本體論關係聯繫起來的概念集合稱概念系統(註11)。在概念系統中,各概念系統間可發生縱向聯繫及/或橫向聯繫,此外概念間還存在因果關係、工具關係及繼承關係等。

  也有人把概念間關係劃分為層級及非層級關係,層級關係有屬種及整部關係,而同一層級間則為並列關係,非層級關係有序列關係及聯想關係,而序列關係即空間、時間、因果、源流及發展關係,而聯想關係有推理、形式-內容、函數、物體-屬性、結構-功能、行為-動機、行為-客體、生產者-產品及工具-操作關係(註12)。類是一群具有某種或某些共同屬性的事物的集合,即同類事物並不是完全相同,而是某些部分相同,某些部分不同。文獻分類法與索引典都是專業領域中的概念集(即專業術語集),其概念標示系統都是建立在概念邏輯的基礎上。分類法利用概念的劃分或概括產生概念的從屬關係和並列關係,以圖一DDC分類法為例,其層級關係處理含(1) Structural hierarchy:其所有的主題(topics)(除了第一層級的10大類)都屬其更上層主題的一部分,即636.8,636,630,600,層層隸屬,而636.7與636.8就是一種並列關係,(2) Notational hierarchy:如600 Technology(Applied sciences)展示的即是技術及應用科學技術的關係,且是透過“()”註釋來表達(註13)。若一個學科或事物與另一學科或事物關係密切或性質相近時,會編製類目參照來揭示概念的交叉關係如「見」及「參見」。《中圖法》的類目間的關係依外延是否重合可分相容及不相容關係。相容關係包括同一、從屬、交叉、並列關係。不相容關係有互斥的並列關係、矛盾關係及對立關係。若根據分類法類目聯繫的方式可分縱向關係和橫向關係,縱向關係指類目間的等級關係,它顯示類目間層層隸屬的從屬關係和類目在等級體系中的平行並列關係(矛盾、對立關係)。橫向關係指類目間的非等級關係,它揭示類目在分類體系間的橫向聯繫。類目間的相關關係、交叉關係都屬於橫向關係,同一關係則除了有橫向聯繫外也有多重隸屬關係(註14)。所以就一階層分類體系建構而言,其需先決定相關和區分規則(systematic and predictable rules for association and distinction),以符合排他性(mutual exclusivity)及必須是一必要充分條件,每一類別層級間之最上層需具總括性(inclusiveness),每一類別將會繼承(inheritance)其所屬類別之特性,且因此一遺傳特質,表示每一類別與其上之各層間具轉移性關係(transitivity),上下層間則具種差性(species/differential)。若是樹狀架構,仍有層級附屬關係,但不具繼承、種差及轉移等特性。

  索引典的詞間關係包括等同、層級和聯想關係,每種關係都是互逆反映,此詞間關係作用主要表現於:1. 在索引典中形成網絡結構,即在特定語義空間把主題詞安排在一定位置上,使其詞義明確,用法一致。2. 通過詞間關係將自然語言轉為受控語言,保證標引和檢索使用的語言一致。3. 通過詞間關係,在索引典中形成一種隱含的分類體系,使用者可進行擴檢和縮檢(圖二),在ISO 2788中以名為「阿姆斯特丹銀行中的計算機」文獻為例,直接選用來自文獻的「阿姆斯特丹」、「銀行」及「計算機」為檢索詞,若用其中一個詞或三個詞均可檢索到該篇文獻。這種直接共同概括文獻主題的詞間的關係稱句法關係或後顯關係。若由選用索引典用詞「阿姆斯特丹」將會帶出此標引用詞與索引典中其他詞之間的先顯關係(索引典已先定義好的詞間關係)如上位詞-荷蘭、銀行-金融機構及計算機-數據處理,這些語義關係詞任一個都可以做為查找途徑,並隨意擴檢及縮檢。索引典中的等同關係又稱用代關係包含同義、準同義及用代關係,這種關係含有概念相同或用法相同的關係。層級關係則包含屬種、整部、集元和多層級關係,每種層級關係的下位詞都必須與上位詞的概念類型相同即廣義詞與狹義詞都必須屬於同一範疇內的事物、行為或性質。聯想關係又稱類緣、親緣或相關關係,是確立由標引和檢索角度需要相互關聯的一種關係。一般會歸為聯想關係的情況有:1. 同一範疇:涵義部分重疊。2. 不同範疇:如學科或研究領域與其研究對象、過程與所用工具或事物與動作、行為與其結果、行為與受體、事物與其性質、概念與來源、原因與結果、事物與其對立物、概念與其計量單位、異疇同原關係、學科/學說/社會團體與其相關人物(註15)。雖然在指導索引典相關關係之建立有各種說明,但索引典聯想的詞間關係一律以RT來表示,並未註明是那種聯想關係,同時同一級從屬關係也一律由UF-USE及BT-NT表示,未詳細標明是同義,準同義或屬種,整部及集元或多層級關係。

三、ontology是什麼?

  在web發展的今日,ontology的發展已由圖書館科學、哲學和知識表達的學術領域外,也漸漸受到市場部門、執行長(CEOs)和主流企業的注意,但ontology在不同領域有不同的定義,關注的焦點也不同:

  哲學領域:形上學是對於存有者的存有以及各主要存有者領域的本性與原理所作的全體性(所探討的對象遍及全體存在界或某一存在領域的整體,其研究所得屬性與原理適用於全體存在界或某一適用領域的全體)、統一性(所立足於人之經驗和全體存在的統一觀點發言)及基礎性(形上學所探討的事物的結構和原理,是全體存在世界和某一存在領域最基本的可理解的結構與原理,足以奠定其他科學和行動所發現和所依據的結構與原理的基礎)的探討,而形上學最核心部分名為存有學(Ontology)舊譯為本體論,此部分又稱一般形上學(general metaphysics)(註16)。而王昕(2002)則認為本體論(Ontology)原是哲學的分支,研究客觀事物存在的本質,它與認識論(Epistemology,研究人類知識的本質和來源)相對,即本體論研究客觀存在,而認識論研究主觀認知。而ontology即是與現象相對的「根本實體」(註17)。

  知識工程領域:認為ontology是一種engineering artifact,但ontology究竟是什麼?仍是爭論中的一個話題,本文僅依文獻發表時程將部分研究者的看法列出如下,以供參考:

  Neches et al.(1991)an ontology defines the basic terms and relations comprising the vocabulary of a topic area, as well as the rules for combining terms and relations to define extensions to the vocabulary. 一個ontology定義了組成主題領域的詞彙的基本術語和關係,以及用於組合術語和關係以定義詞彙的外延的規則(註18)

  Gruber (1993) an ontology is an explicit specification of a conceptualization.  ontology是概念化的一個形式的規格說明(註19)

  Wielinga & Schreiber (1993) ontology is a theory of what entities can exist in the mind of a knowledge agent. ontology是能存在於知識代理人腦中元件之原理(註20)

  Alberts (1993) an ontology for a body of knowledge concerning a particular task or domain describes a taxonomy of concepts for that task or domain that define the semantic interpretation of the knowledge.(註21)

  Gruber (1994) ontologies are agreements about shared conceptualizations. shared conceptualizations include conceptual frameworks for modeling domain knowledge; content- specific protocols for communication among …… (Tom Gruber, 1994, SRKB mailing list)  (cited from Uschold and Gruninger (1996) )(註22)

  Guarino (1995) an ontology is an explicit specification of a conceptualization. ontology是對於概念化的明確表達(註23)

  Guarino & Giaretta (1995) an ontology is an explicit, partial account of a conceptualization. ontology是概念化的描述

  ontology as a specification of a conceptualization

  ontology as a philosophical discipline

  ontology as an informal conceptual system

  ontology as a formal semantic account

  ontology as a representation of a conceptual system via a logical theory

  ontology as the vocabulary used by a logical theory

  ontology as a (meta-level) specification of a logical theory(註24)

  Schreiber, Wielinga & Janswijer (1995) an ontology is an explicit, partial specification of a conceptualization that is expressible as a meta-level viewpoint on a set of possible domain theories for the purpose of modular design, redesign and reuse of knowledge-intensive system components.(註25)

  Swartout et al. (1997) an ontology is a hierarchically structured set of terms for describing a domain that can be used as a skeletal foundation for a knowledge base.(註26)

  Bernaras et al. (1996) an ontology provides the means for describing explicitly the conceptualization behind the knowledge represented in a knowledge base.(註27)

  Borst (1997) an ontology is a formal specification of a shared conceptualization. ontology可定義為被共享的概念化的一個形式的規格說明(註28)

  Van Heijst, Schreiber & Wielinga (1997) an ontology is a explicit knowledge level specification of a conceptualization,…which may be affected by the particular domain and task it is intended for.(註29)

  Studer et al.(1998) an ontology is a formal, explicit specification of a shared conceptualization.(註30)

  William and Austin (1999) ontology是用於描述或表達某一領域知識的一組概念或術語,可用以組織知識庫較高層次的知識抽象,也可用來描述特定領域的知識(註31)

  Chandrasekaran, et al. (1999) ontology屬於人工智能領域中的內容理論(content theory)其研究特定領域知識的對象分類,對象屬性和對象間的關係,它為領域知識的描述提供術語(註32)。

  由以上定義可歸納出以下重點:ontology,術語(詞彙),術語關係,規則,概念化,形式化的規格說明,領域知識,表達,共享。如此似乎可以考慮使用Soergel (2001)的歸納:

(1) philosophy:a particular system of categories accounting for a certain vision of the world or domain of discourse, a conceptualization—big o

(2) artificial intelligence:an engineering product consisting of a specific vocabulary used to describe a part of reality, plus a set of explicit assumptions regarding the intended meaning of the vocabulary words, a specification of a conceptualization—little o

(3) ontological engineering:towards a formal, logical theory, usually concept, relations, properties, values, constraints, rules, instance.(註33)

四、為什麼要發展ontology?

  一般而言,像字典、索引典、ontology/分類表這些工具均具有多種功用,如可作為分類工具、提供檢索、提供設計研究、研究進行及知識庫系統建構的概念基礎及作為跨學科、語言及文化的工具等,但是為什麼還要發展ontology呢?簡單地說因為面對今日數位化資源,在資訊組織時需要一個多用途、具彈性的表達工具以便能順應智慧型的資訊表達和檢索,而ontology被應用於許多領域,主要由於其可以具明確地詳述語意和關係的電腦語言(XML)表達能力(註34)。以topic maps為例,雖然其也處理了概念的associations,但這是一個無方向性的相關關係,且並未定明何種相關關係,故使用上相對受限。一般ontology的功用有communication(利用共通的術語,即建議的控制詞彙),inter-operability(在不同建構方法、模式、語言和軟體間可有對照或翻譯)和system engineer(對系統工程有重複使用,知識獲取,可靠性及規範描述等優點)(註35)。William and Austin(1999)則認為ontology可作為知識表達的基礎,避免重複的領域知識分析且由於統一的術語和概念可達成知識共享的目的(註36)。所以Poli(1996)認為ontology不能視為只是世界的一個目錄,分類學或術語學而已(註37)。

  ontology之知識系統在構築時,以描述對象的類型而言,有簡單事實及抽象概念,也可描述靜態實體即因時間推移的相關概念。從描述對象的範圍而言,可以是通用的術語,也可以定義特定領域知識才使用的術語。不同ontology間的共同特徵如下:1. 世界存在著對象。2. 對象具有屬性,屬性可以以數值表示。3. 對象間有不同關係。4. 屬性和關係依時序改變。5. 不同時間點會有事件發生。6. 在一定時段上存在過程,對象參與在過程中。7. 世界和對象具有不同狀態。8. 事件能導致其他事件發生或狀態改變。9. 對象可分解成部分。由這些說明可以了解分類表與索引典概念或術語的處理方式很不同,ontology的概念處理相當本質性、完整且標示說明清楚,同時其強調對象在時空本體上的變化。雖然ontology建構應不受任務影響,但實際上ontology間的構造仍會有差異的(註38)。

五、ontology的組成與設計原則及方法學

  簡單而言,ontology應有概念(廣義概念)、概念關係、函數、公理及實例等部分。在ontology設計原則,Gruber(1993)指出5點基本準則:明確/客觀、一致、可擴展性、最小編碼誤差及最小ontology承諾(註39)。Arpirez(1998)則認為應遵守標準術語,同層次間保持最小語義距離及使用多種概念層次(註40)。製作ontology的方法學或步驟有:確定領域和範圍,考慮參考已存在之ontology,計算ontology中的重要術語,定義類和類的層級等,定義class-slots的性質等,定義slots的分面,產生實例,最後確認在名稱裡的是什麼?及考慮其他資源(註41)。

六、ontology的分類?及一些常見ontology

  依照ontology的主題可分:(1) 知識表示ontology。(2) 通用或常識ontology。(3) 領域ontology。(4) 語言學ontology。(5) 任務ontology。

  依ontology的目的可分:(1) 通信。(2) 互操作。(3) 對軟體工程之協助用的ontology(註42)。

  依ontology表示的形式化程度分:(1) 完全非形式化。(2) 結構非形式化。(3) 半形式化。(4) 形式化的ontology。

  依上線與否可分:(1) on-line。(2) off-line。

  依可否分享分:(1) documenting ontologies。(2) sharable ontologies。

  依概念化主題可分:(1) 應用ontologies,application ontologies。(2) 領域ontologies,domain ontologies。(3) 衍生ontologies,generic ontologies。(4) 表達ontologies,representation ontologies(註43)。

七、ontology的應用實例

  應用部分我們以一個日常生活知識ontology及一個專業領域ontology為例:圖三說明日常知識ontology建構之例,此種ontology建構時要先處理的三個部分──即定義concept-relation-instances,找出concept,分析概念間關係-relations,再舉出實例-instances。以圖四為例,經由ontology工具呈現,可將Rudi and York(instance),其相關屬性之概念(Academic staff, PhD student)及概念之關係(Works at Project and Supervise)加以完整呈現,例如,可經由Rudi查詢得知其與York在同一專案(Onto-knowledge)工作,且其為York之主管(Supervisor)。

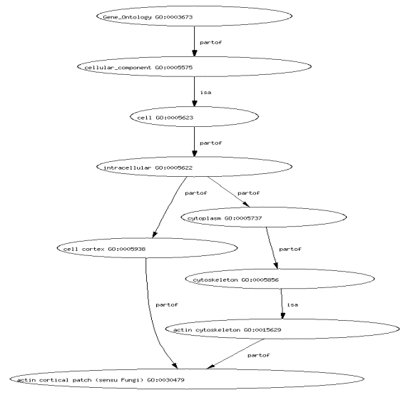
  本文另以專業領域gene ontology為例說明:植物ontology聯盟(POC)提供不同「物種」植物的knowledge domain,像植物解剖學,植物發育階段,植物性狀(或表現型)及基因ontology控制詞彙的檢索平台資料庫,使不同植物資料庫間可以互通。其中gene ontology部分在生物界更受到矚目,因為自從生物基因體序列(genomic sequence)相繼解碼後發現,在不同真核生物中有大部分基因擁有相同的主要生物功能(biological functions)。此即表示若在真核生物某物種上得到某基因或蛋白質的知識可以用來解釋其他物種所對應的基因或蛋白質。因此gene ontology 聯盟建立了一套動態的ontologies來解釋真核生物的基因或蛋白質在細胞內所扮演的角色等知識,目前gene ontologies含三大ontology──生物過程(biological process),分子層次功能(molecular function)及細胞內元件(cellular component),基因或蛋白質都可由此三層次以控制詞彙註解,如此,則生物學家可用已有的文獻及基因體序列比較資訊,將真核生物的基因或蛋白質作註解與分類,所以稱gene ontology為生物學統一化的工具,原因在此(註44)。圖六為gene ontology的表達,雖然只有三個範疇,層次簡單,但透過is a及part of的關聯性指示可以隨意呈現概念間之關係,並由此帶出相關資料庫之資源,對協助基因體序列研究者有莫大助益。

八、結論

  從知識組織的角度觀察,ontology的確比分類表與索引典更適於web環境下作知識之表達,然而此表達最終的結果將仍是為了資訊檢索或溝通作準備,因而,如何將此一知識組織工具與圖書館資訊科學界所定義之檢索標準或規範(如Open URL與Z39.50)作結合,將是知識組織與資訊檢索專家未來更進一步的研究方向。同時,建構ontology需要很專精的領域知識專家,語言學家及資訊學家等的跨領域合作,才能建構出更好,更適用的ontology。雖然也有不少研究者質疑ontology與分類表及索引典的構築目的及處理概念的方式相近,認為與其移植知識工程界的ontology,不如修改補充現有的分類表或索引典的形式或功能,或是認為我們應致力於各種知識組織系統之整合。作者也認為只要是工具適用即可,凡事不一定要追新,但對一個跨領域發展中的工具而言,適度加以了解研究也是必要的。

【附註】

註1:蔣小福,付小紅,〈知識組織論-圖書情報學的理論基礎〉,《圖書館建設》,4期(2000年),頁14-17。

註2:Ingetraut Dahlberg, “Knowledge organization:Its scope and possibilities,” Knowledge Organization 20(4), 1993, pp. 211-222.

註3:吳萬均,〈科學知識組織系統〉,《資訊傳播與圖書館學》,5卷1期(民87年),頁19-42。

註4:Gail Hodge, “Systems of knowledge organization for digital libraries:beyond traditional authority files”, April 2000.

http://www.clir.org/pubs/reports/pub91/contents.html.

註5:洪成完,〈概念、範疇與遵循規則〉,《東吳哲學學報》,5期(民89年),頁85-147。

註6:Dahlberg, I., “Conceptual definitions for interconcept”, International classification, 8(1), 1981,pp.16-22.

註7:張琪玉,《情報語言學基礎(增訂2版)》,(武漢:武漢大學出版社,1997)。

註8:Livonen,M., Kivimaki,k., “Common entities and missing properties similarities and differences in the indexing of concepts”, Knowledge organization 25(3), 1998, pp. 90-102.

註9:黃居仁,〈知識的投射與解讀兼論數位典藏中之語言座標〉,《漢學研究通訊》,20卷2期(民90年),頁83-89。

註10:同註5。

註11:馮志偉,《現代術語學》,(台北:農業科學資料服務中心,民86年)。

註12:概念體系(制定與表述),ISO TC37 SCIN91.

註13:Soergel, D., “Thesauri and ontologies in digital libraries tutorial”, joint conference on digital libraries (JCDL 2001) Roanoke, VA, USA., pp. 694,2001.

註14:文獻分類崗要培訓教程編委會編,文獻分類崗要培訓教程,頁110-118,1993。

註15:ISO2788, “Documentation-guidelines for the development of monolingual thesauri”, second edition. 

註16:沈清松,《物理之後/形上學的發展》,(台北:牛頓出版社,民75年),頁401。

註17:王昕,《綜述:本體的概念、方法和應用》,2002。

http://www.prdm.net/papers/knowledge/ontology%20overview.htm

註18:Neches, R. Fikes, R. Finin, T.Gruber, T., Patil, R., Senator, T. Swartout, W. R., “Enabling technology for knowledge sharing”, AI Magazine 12(3), 1991, pp. 36-56.

註19:Gruber, T., “.Ontolingua:A translation approach to portable ontology specifications”, Knowledge Acquisition 5(2), 1993, pp. 199-200.

註20:Wielinga, B. J., Schreiber, A. T., “Reusable and sharable knowledge bases: a European perspective”, In Proceeding of proceedings of first International conference on building and sharing of very large-scaled knowledge bases, Tokyo, Japan.1993.

註21:Albert, L. K., “YMIR: an ontology for engineering design”, Ph.D. Thesis, University of Twente, Twente, The Netherlands. 1993.(cited from Guarino, N., “Understanding,building and using ontologies”, 1997, pp. 293-310.)

註22:Gruber, T., SRKB mailing list. 1994 (cited from Uschold, M., Gruninger, M., “Ontologies : principles, methods and applications”, The knowledge engineering review 11(2), 1996).

註23:Guarino, N., “Formal ontology, conceptual analysis and knowledge representation”, International Journal of Human-Computer Studies, 43, 1995, pp. 625-640.

註24:Guarino, N., Giaretta, P., “Ontologies and knowledge bases: towards a terminological clarification”, Towards very large knowledge bases: knowledge building and knowledge sharing, 1995, pp. 25-32.

註25:Schreiber, G., Wielinga, B., Jansweijer, W., “The kactus view on the “o” word.” workshop on basic ontological issues in knowledge sharing: international joint conference on artificial intelligence. 1995.

註26:Swartout, B., R. Patil, K. Knight, T. Russ., “Toward distributed used of large-scale ontologies”, Ontological engineering, AAAI-97 Spring symposium series, 1997, pp. 138-148.

註27:Bernaras, A., I. Laresgoiti, J. Correra, “Building and reusing ontologies for electrical network applications”, ECA196.  12th European conference on artifical intelligence. Ed.John Wiley & Sons, Ltd., 1996, pp. 298-302.

註28:Borst, W. N., “Construction of engineering ontologies”, PhD Thesis, University of Twenty, Enschede. 1997.

註29:Van Heijst, G., Schreiber, A. T., W.elinga, B. J., “Using explicit ontologies in KBS development”, International journal of human and computer studies 46, 1997, pp. 183-292.

註30:Studer, R., Benjamins, V. R., Fensel, D., “Knowledge engineering : principles and methods”, Data and knowledge engineering 25, 1998, pp. 161-197.

註31:William, S., Austin, T., “Ontologies”, IEEE Intelligent sysytems, 1999 Jan/Feb, pp. 18-19.

註32:Chandrasekaran, B., Josephson, J. R., Benjamins, V. R., “What are ontologies, and why do we need them?”, Jan/Feb, 1999, pp. 20-25.

註33:同註13。

註34:Qin J., S. Paling, “Converting a controlled vocabulary into an ontology : the case of GEM”, 2002.

http://informationr.net/ir/6-2/pager94.html

註35:Uschold, M., Gruinger, M., “Ontologies : principles, methods and application”, The knowledge engineering review 11(2), 1996.

註36:同註31。

註37:Poli, R., “Ontology for knowledge organization”, 1996, In R. Green(ed.), Knowledge organization and change, Indeks, Frankfurt, 1996, pp. 313-319.

註38:同註32。

註39:Gruber, T., “Towards principles for the design of ontologies used for knowledge sharing”, International journal of human-computer studies 43(5/6), 1995, pp. 907-928.

註40:Arpirez,J. et al. 1998. 引自金芝,《知識工程中的本體論》,(2001年),頁447-458。

註41:Natalya, F. Noy, McGuinness, L., “A guide to creating your first ontology”, (2002).

http://protege.stanford.edu/publications/ontology_development/ontology/101.pdf

註42:金芝,《知識工程中的本體論》,(2001),頁447-458。

註43:Guarino, N., “Understanding, building and using ontologies”, International journal of human and computer studies 46(3/4), 1997, pp. 219-310.

註44:The gene ontology consortium, “Gene ontology : tool for the unification of biology”, Nature genetics 5, 2000, pp.

圖一:DDC分類表部分結構


600 Technology(Applied sciences)

  630 Agriculture and related technologies

    636 Animal husbandry

      636.7 Dogs

      636.8 Cats

      …

圖二:農資中心農業索引典的一個詞群結構


*菸草

 NICOTIANA TABACUM

 Tobacco plant

 UF 煙草

 BT1 菸草屬

  BT2 茄科

 NT1 菸草-黃色種

  NT2 菸草-台菸4號

  NT2 菸草-台菸5號

  NT2 菸草-台菸6號

  NT2 菸草-台菸7號

  RT 刺激性作物

  RT 菸

圖三:Ontology基本架構圖

圖四:Rudi, York and Ontoknowlegy等實例所具屬性之概念及其關係

圖五:Gene Ontology樹狀結構圖

圖六:基因關係架構圖





[gaya首頁]   [圖書館服務]   [佛教圖書館館訊]   [館訊32期目次]